【ご家族様向け資料】
新型コロナウイルスのワクチン接種について
新型コロナウイルスのワクチン接種につきまして、厚生労働省から参考資料が配布されました。以下に説明書、注意点、予診票(参考資料)のPDFファイルを掲載しますのでご確認をよろしくお願いします。
ファイザー社のワクチンに関する情報提供資材
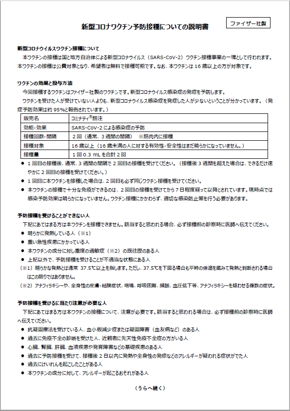
<新型コロナワクチン予防接種についての説明書>
<接種後の注意点(ファイザー社のワクチン版)>
血をサラサラにする薬を飲まれている方へ
予診票(参考資料)
※接種券に同封される実際の予診票は複写式のものとなり、この用紙は使えません。
ご参考までにお目通しくださいませ。

